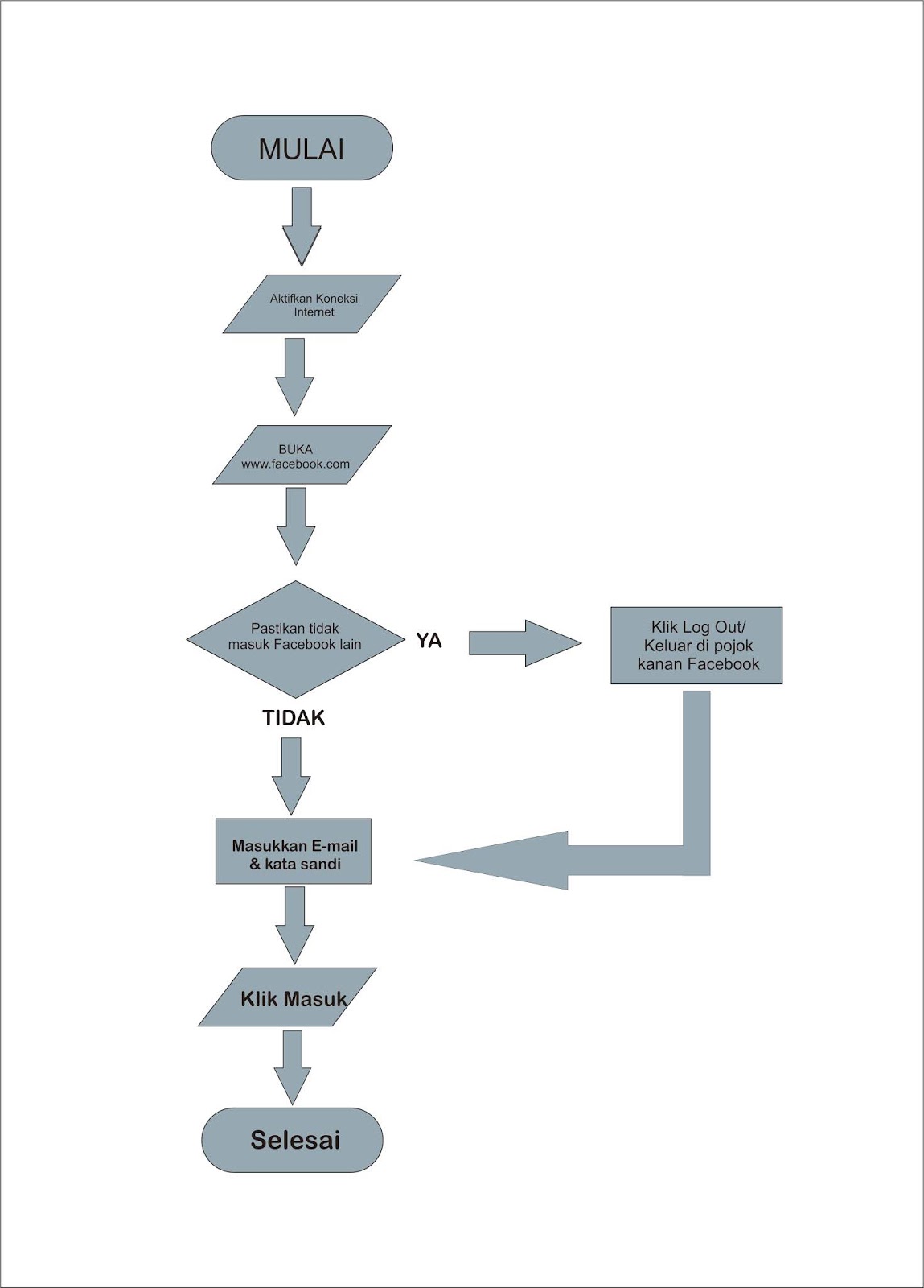
Algoritma Facebook. Agar seseorang keluar, klik di kanan atas beranda facebook mana pun dan pilih keluar. Tiga bulan lamanya kompetisi ini diikuti oleh para peserta. Hal tersebut biasanya disebut sebagai inventory. April 27 at 2:49 am ·.
Memahami Algoritma Facebook Terbaru di Tahun 2020 From imoline.id
Algoritma adalah seperangkat aturan matematika yang menentukan bagaimana sekelompok data berperilaku. Algoritma facebook marketplace yang pertama diawali dengan mengumpulkan semua postingan yang ada di jaringan pengguna facebook. Dan pastinya kembali lagi dengan nilai produk yang kalian tawarkan. Mengenal cara kerja algoritma instagram 2021. That number drops to 0.08% for those of you with more than 100k followers. 561 likes · 77 were here.
Perbandingan ini, bagaimanapun, tidak cukup berlaku.
Istilah edgerank mengacu pada algoritma yang menentukan urutan posting yang ditampilkan dalam newsfeed jejaring sosial facebook. Seperti belajar, bekerja, menjalin pertemanan, hingga berbisnis. Disebabkan oleh sistem ini, setiap postingan kita belum tentu terbaca oleh teman pengguna (friendlist) facebook lainnya, padahal di waktu yang sama mereka juga sedang aktif. Dan pastinya kembali lagi dengan nilai produk yang kalian tawarkan. Namun, dalam algoritma facebook sendiri membuat sebuah konten yang nantinya tidak beragam. Istilah edgerank mengacu pada algoritma yang menentukan urutan posting yang ditampilkan dalam newsfeed jejaring sosial facebook.
Source: 101red.com
Di media sosial, algoritma dapat membantu menjaga ketertiban, dan membantu dalam menentukan peringkat hasil pencarian dan iklan. Sebagaimana kita tahu bahwa tidak semua postingan kita muncul di news feeds teman facebook kita dan dengan mengetahui algoritma facebook, konten kita bisa menjadi prioritas untuk muncul di news feed. Perbandingan ini, bagaimanapun, tidak cukup berlaku. Apa itu edgerank edgerank sering dibandingkan dengan page rank. Nah, di zaman yang serba digital ini, cara pebisnis melakukan iklan sudah tidak lagi dengan cara.
Source: willymy.name
Algoritma facebook sengaja dibuat untuk membantu proses penentuan postingan postingan yang layak dan sesuai dengan para pengguna aplikasinya. Perbandingan ini, bagaimanapun, tidak cukup berlaku. Agar seseorang keluar, klik di kanan atas beranda facebook mana pun dan pilih keluar. Dalam membuat prediksi, algoritma facebook menggunakan ribuan data point atau ranking signal yang setiap tahunnya bertambah dan berkurang menyesuaikan dengan apa yang user inginkan. Algoritma facebook marketplace yang pertama diawali dengan mengumpulkan semua postingan yang ada di jaringan pengguna facebook.
Source: imoline.id
Di q2 2016 facebook mendapatkan $6.2 miliar dari iklan, hampir dua kali lipat dibandingkan tahun sebelumnya , ” jelas piechota. Artinya semua yang facebook lakukan berkaitan erat dengan algoritma tadi. Dan pastinya kembali lagi dengan nilai produk yang kalian tawarkan. Algoritma facebook untuk jualan merupakan topik yang sangat hangat untuk kita bahas terutama buat pada pemburu rupiah di facebook. Sejak saat itu, pendapatan iklan perusahaan telah melonjak:
Source: dewaweb.com
Algoritma facebook marketplace yang pertama diawali dengan mengumpulkan semua postingan yang ada di jaringan pengguna facebook. Meanwhile, the average engagement rate in 2020 for an organic facebook post was 0.25%. Dan facebook sebagai media sosial pertama, dianggap mampu memberikan manfaat tersebut. Dari 3 kondisi diatas anda lakukan mulai dari jam 8 pagi hingga 5 sore , maka semua akan terjadi penjualan, dan anda tidak perlu sibuk mencari apa saja algoritma shopee itu. Begitu juga dengan aplikasi yang lagi heboh digunakan pengguna facebook saat ini, faceapp misalnya.
Source: willymy.name
Algoritma facebook marketplace yang pertama diawali dengan mengumpulkan semua postingan yang ada di jaringan pengguna facebook. Disebabkan oleh sistem ini, setiap postingan kita belum tentu terbaca oleh teman pengguna (friendlist) facebook lainnya, padahal di waktu yang sama mereka juga sedang aktif. Kemudian, algoritma akan mengeliminasi postingan yang tidak disukai oleh pengguna facebook. Cari wifi terdekat atau beli paket internet. Algoritma facebook marketplace yang pertama diawali dengan mengumpulkan semua postingan yang ada di jaringan pengguna facebook.
Source: teknotorite.com
Dan facebook sebagai media sosial pertama, dianggap mampu memberikan manfaat tersebut. Di q2 2016 facebook mendapatkan $6.2 miliar dari iklan, hampir dua kali lipat dibandingkan tahun sebelumnya , ” jelas piechota. Facebook ads maupun iklan digital lainnya pada umumnya juga cenderung lebih murah dibandingkan iklan konvensional. Karena bagaimanapun, hanya dengan mengetahui definisi sebuah katalah kamu bisa menentukan langkah yang akan kamu ambil selanjutnya, termasuk algoritma ini. Seperti apa yang facebook katakan, postingan click.
Source: business.facebook.com
Menggunakan penawaran offline, yang diarahkan ke shopee. Maka dari itu, banyak ahli marketing media sosial berpendapat bahwa perlu adanya optimasi akun serta pengelolaan konten menyesuaikan perkembangan algoritma agar akun instagram bisnis. Namun, dalam algoritma facebook sendiri membuat sebuah konten yang nantinya tidak beragam. Dan facebook sebagai media sosial pertama, dianggap mampu memberikan manfaat tersebut. April 27 at 2:49 am ·.
Source: meson-digital.com
Kemudian, algoritma akan mengeliminasi postingan yang tidak disukai oleh pengguna facebook. Facebook mampu membaca kebiasaan, mengenali kemudian memberi tanda siapa di foto yang kita upload juga berkat algoritma. Gimana sudah mengetahui algoritma facebook tahun 2020, bila artikel ini bermanfaat jangan lupa bagikan kepada teman anda, agar wawasan dalam algoritma facebook. Akibatnya, akun brand harus membayar untuk dapat mengikuti perubahan tersebut. Algoritma facebook marketplace yang pertama diawali dengan mengumpulkan semua postingan yang ada di jaringan pengguna facebook.
Source: facebook.com
Dan facebook sebagai media sosial pertama, dianggap mampu memberikan manfaat tersebut. Untuk para pengguna setia facebook, kamu wajib banget tau nih guys. 561 likes · 77 were here. Maka dari itu, banyak ahli marketing media sosial berpendapat bahwa perlu adanya optimasi akun serta pengelolaan konten menyesuaikan perkembangan algoritma agar akun instagram bisnis. Sebuah situs web tertentu dinilai berdasarkan beberapa kriteria untuk rangking halaman.
Source: imandiri.id
Seperti apa yang facebook katakan, postingan click. Kalau tidak, kita akan ‘rugi’. Algoritma adalah seperangkat aturan matematika yang menentukan bagaimana sekelompok data berperilaku. Karena bagaimanapun, hanya dengan mengetahui definisi sebuah katalah kamu bisa menentukan langkah yang akan kamu ambil selanjutnya, termasuk algoritma ini. Menggunakan facebook dan instagram ads dan mengarahkan penjualan ke semua produk shopee.
Source: willymy.name
Seperti apa yang facebook katakan, postingan click. (for the record, at the end of 2019 it was 5.5%, and the year before that it was 7.7%). Dari 3 kondisi diatas anda lakukan mulai dari jam 8 pagi hingga 5 sore , maka semua akan terjadi penjualan, dan anda tidak perlu sibuk mencari apa saja algoritma shopee itu. Begitu juga dengan aplikasi yang lagi heboh digunakan pengguna facebook saat ini, faceapp misalnya. Meanwhile, the average engagement rate in 2020 for an organic facebook post was 0.25%.
Source: webdisk.azleen.com
April 27 at 2:49 am ·. Sebagaimana kita tahu bahwa tidak semua postingan kita muncul di news feeds teman facebook kita dan dengan mengetahui algoritma facebook, konten kita bisa menjadi prioritas untuk muncul di news feed. Posted on april 4, 2021. Algoritma facebook dikecam, dituding makin kuatkan kebencian terhadap etnis rohingya platform media sosial facebook sedang mendapat kecaman keras atas algoritmanya yang dituding memperkuat. Algoritma akan menyesuaikan urutan post yang paling sesuai dengan profil dan apa yang biasa dilihat oleh pemilik akun.
Source: ummahtoday.com.my
Seperti belajar, bekerja, menjalin pertemanan, hingga berbisnis. Algoritma facebook marketplace yang pertama diawali dengan mengumpulkan semua postingan yang ada di jaringan pengguna facebook. Inilah yang kita sebut sebagai inventory seperti yang dijelaskan sebelumnya. Menggunakan facebook dan instagram ads dan mengarahkan penjualan ke semua produk shopee. Algoritma dalam social media (edgerank) adalah sebuah sistem yang mengatur postingan setiap penggunanya.
Source: fahmighazallaaho.blogspot.com
Bri data hackathon 2021 sukses menjaring 11.599 peserta terdaftar dari berbagai daerah. April 27 at 2:49 am ·. Maka dari itu, banyak ahli marketing media sosial berpendapat bahwa perlu adanya optimasi akun serta pengelolaan konten menyesuaikan perkembangan algoritma agar akun instagram bisnis. Disebabkan oleh sistem ini, setiap postingan kita belum tentu terbaca oleh teman pengguna (friendlist) facebook lainnya, padahal di waktu yang sama mereka juga sedang aktif. Cari wifi terdekat atau beli paket internet.
Source: willymy.name
Cari wifi terdekat atau beli paket internet. Dan setiap tahunnya, pasti ada saja algoritma yang. Seiring berjalannya waktu, algoritma instagram akan terus berkembang menyesuaikan teknologi dan kebutuhan pengguna. Facebook tidak akan sehebat ini tanpa algoritma. Perbandingan ini, bagaimanapun, tidak cukup berlaku.
Source: facebook.com
Gimana sudah mengetahui algoritma facebook tahun 2020, bila artikel ini bermanfaat jangan lupa bagikan kepada teman anda, agar wawasan dalam algoritma facebook. Seperti apa yang facebook katakan, postingan click. Mengenal cara kerja algoritma instagram 2021. (for the record, at the end of 2019 it was 5.5%, and the year before that it was 7.7%). Begitu juga dengan aplikasi yang lagi heboh digunakan pengguna facebook saat ini, faceapp misalnya.
Source: slideshare.net
(for the record, at the end of 2019 it was 5.5%, and the year before that it was 7.7%). Facebook mampu membaca kebiasaan, mengenali kemudian memberi tanda siapa di foto yang kita upload juga berkat algoritma. Nah, di zaman yang serba digital ini, cara pebisnis melakukan iklan sudah tidak lagi dengan cara. Gimana sudah mengetahui algoritma facebook tahun 2020, bila artikel ini bermanfaat jangan lupa bagikan kepada teman anda, agar wawasan dalam algoritma facebook. Dan facebook sebagai media sosial pertama, dianggap mampu memberikan manfaat tersebut.
Source: intermediet.com
Nah, di zaman yang serba digital ini, cara pebisnis melakukan iklan sudah tidak lagi dengan cara. Algoritma akan menyesuaikan urutan post yang paling sesuai dengan profil dan apa yang biasa dilihat oleh pemilik akun. Artinya semua yang facebook lakukan berkaitan erat dengan algoritma tadi. Tiga bulan lamanya kompetisi ini diikuti oleh para peserta. Maka dari itu, banyak ahli marketing media sosial berpendapat bahwa perlu adanya optimasi akun serta pengelolaan konten menyesuaikan perkembangan algoritma agar akun instagram bisnis.
This site is an open community for users to do submittion their favorite wallpapers on the internet, all images or pictures in this website are for personal wallpaper use only, it is stricly prohibited to use this wallpaper for commercial purposes, if you are the author and find this image is shared without your permission, please kindly raise a DMCA report to Us.
If you find this site helpful, please support us by sharing this posts to your favorite social media accounts like Facebook, Instagram and so on or you can also save this blog page with the title algoritma facebook by using Ctrl + D for devices a laptop with a Windows operating system or Command + D for laptops with an Apple operating system. If you use a smartphone, you can also use the drawer menu of the browser you are using. Whether it’s a Windows, Mac, iOS or Android operating system, you will still be able to bookmark this website.





