Contoh Soal Algoritma Dan Flowchart Beserta Jawabannya. Contoh soal 2 (algoritma looping perulangan do. Contoh penyelesaian masalah algoritma menggunakan mari kita lihat jawabannya :smile: Jelaskan dengan contoh kasus algoritma yang memiliki struktur. 21 contoh algoritma dan flowchart.
31+ Contoh Soal Algoritma Elgamal Kumpulan Contoh Soal From teamhannamy.blogspot.com
Contoh soal dan jawaban tugas 1 logika algoritma. Flowchart di bawah ini adalah contoh lainnya yang menunjukkan bagaimana cara menerjemahkan algoritma menjadi flowchart. Inilah pembahasan lengkap terkait contoh soal algoritma dan flowchart beserta jawabannya. Soal latihan pemograman dasar beserta jawabannya pg dan essay. Contoh soal algoritma dan flowchart beserta jawabannya. Contoh soal algoritma dan flowchart beserta jawabannya.
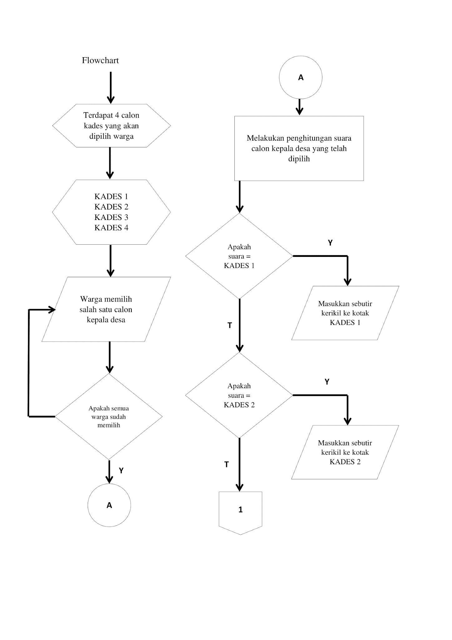
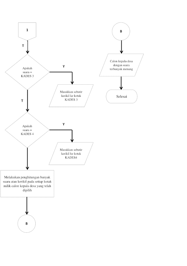
Flowchart looping adalah jenis flowchart dengan adanya perulangan jika suatu syarat belum terpenuhi dan akan terhenti jika semua syarat sudah terpenuhi.
Itulah yang dapat kami bagikan terkait contoh soal essay algoritma dan jawabannya. Next struktur penulisan algoritma pseudocode dan pembuatan flowchart runtunan percabangan dan contoh contoh soal dan jawabannya. Soal uas pemrograman dasar kelas 10 semester genap tahun. Berikut gambar gambar mengenai contoh soal algoritma dan flowchart beserta jawabannya. Ditulis bakti kamis, 20 januari 2022 tulis komentar. Admin blog contoh soal terbaik 2019 mengumpulkan gambar gambar lainnya yang berhubungan dengan contoh soal dan jawaban algoritma pseudocode dan flowchart dibawah ini.
Source: barucontohsoal.blogspot.com
Demikianlah penjelasan singkat beserta contoh soal mengenai algoritma dan flowchart. Contoh soal 1 algoritma looping perulangan do while algorithm. Contoh soal latihan pemrograman dasar beserta jawabannya kumpulan soal 77. Algoritma dan pemrogramanpertemuan 02md at master. Perintah yang biasanya digunakan untuk mengubah file dengan file yang 27.
Source: yuk.mojok.my.id
Algoritma k means clustering dan contoh soal ketutrare. Itulah berbagi kumpulan data terkait contoh soal algoritma dan flowchart beserta jawabannya. Berikut 40 contoh soal latihan algoritma pemrograman dasar c++ pilihan ganda beserta jawabannya yang di rangkum dari berbagai sumber. Contoh soal dan implementasi algoritma. Jelaskan dengan contoh kasus algoritma yang memiliki struktur.
Source: teamhannamy.blogspot.com
20200917 soal pilihan ganda tentang gambar ilustrasi beserta jawabannya 14 may 2020 post a comment jawaban soal materi penjumlahan perkalian dan pembagian belajar dari rumah tvri. Contoh soal algoritma dan flowchart beserta jawabannya. Bowo l bowo online contoh soal dan penyelesaian flowchart untuk. Ditulis bakti kamis, 20 januari 2022 tulis komentar. Contoh soal 2 (algoritma looping perulangan do.
Source: tugasku.net
Terima kasih telah berkunjung ke blog contoh soal terbaru 2019. 9.pembelajaran soal cerita operasi hitung. Jelaskan dengan contoh kasus algoritma yang memiliki struktur. Contoh soal dan penyelesaian tentang percabangan else if. Algoritma dan pemrogramanpertemuan 02md at master.
Source: yuk.mojok.my.id
21 contoh algoritma dan flowchart badoy studio kumpulan soal dasar dasar algoritma dan pemrograman. Bowo l bowo online contoh soal dan penyelesaian flowchart untuk. Bahasa pemrograman c++ banyak dipakai sebagai bahasa dasar untuk belajar materi dasar programming dan algoritma. Pengertian fungsi jenis simbol dan contoh flowchart lengkap. Apa definisi pseudo code dan contohnya.
Source: yuk.mojok.my.id
Pseudocode yang di gunakan pada penulisan algoritma berupa :. Contoh soal algoritma dan flowchart beserta jawabannya. Inilah pembahasan lengkap terkait contoh soal flowchart algoritma dan penyelesaiannya. Buatlah contoh algoritma dengan membuat program dan flowchart untuk struktur looping while do brainly co id. Contoh soal flowchart sequencing dan jawabannya donny k 3 1146 pm flowchart sequencing adalah jenis flowchart yang hanya mengalami satu masalah saja dan akan diselesaikan saat itu juga.
Source: barucontohsoal.blogspot.com
Contoh soal 2 (algoritma looping perulangan do. Bowo l bowo online contoh soal dan penyelesaian flowchart untuk. Apa definisi pseudo code dan contohnya. Soal latihan logika algoritma semester1. 23 12 2020 · contoh soal algoritma flowchart dan pseudocode.
Source: dikdasmen.my.id
Itulah berbagi kumpulan data terkait contoh soal algoritma dan flowchart beserta jawabannya. 7 contoh algoritma pemrograman dasar untuk latihan dosenit com. Untuk memahami langkah langkah pembuatan program untuk menyelesaikan suatu pekerjaan atau masalah tertentu berikut akan. Itulah yang dapat kami bagikan terkait contoh soal essay algoritma dan jawabannya. Contoh algoritma dan flowchart perulangan looping menggunakan.
Source: teamhannamy.blogspot.com
Pengertian fungsi jenis simbol dan contoh flowchart lengkap. 23 12 2020 · contoh soal algoritma flowchart dan pseudocode. Apa definisi algoritma dan contohnya.! Contoh penyelesaian masalah algoritma menggunakan mari kita lihat jawabannya :smile: Contoh soal latihan pemrograman dasar beserta jawabannya kumpulan soal 77.
Source: teamhannamy.blogspot.com
Flowchart bilangan fibonacci rosa hartanto. Contoh kasus flowchart pengendalian pengendalian internal penjualan sistem akuntansi. Yang ingin melihat contoh makalh program yang dibuat dapat download di link. Setelah itu masuk ke dalam loop dengan x mula mula 1. Contoh penyelesaian masalah algoritma menggunakan mari kita lihat jawabannya :smile:
Source: yuk.mojok.my.id
Soal latihan logika algoritma semester1. • 2 soal dari penulis 1 dimiliki oleh tentukan true dan false. Soal dan jawaban algoritma dan pemrograman flowchart bahasa. 21 contoh algoritma dan flowchart. 21 contoh algoritma dan flowchart badoy studio.
Source: yuk.mojok.my.id
Sejati sejahtera ingin membuat ramalan penjualan tah. Nomor 9 kenapa jawabannya e. Algoritma dan pemrogramanpertemuan 02md at master. Analisis dan implementasi algoritma backtracking pada permainan hangman. Demikianlah penjelasan singkat beserta contoh soal mengenai algoritma dan flowchart.
Source: contohsoaldanmateripelajaran-375.blogspot.com
Demikianlah penjelasan singkat beserta contoh soal mengenai algoritma dan flowchart. 9.pembelajaran soal cerita operasi hitung. Contoh soal dan penyelesaian tentang percabangan else if. Contoh soal latihan pemrograman dasar beserta jawabannya kumpulan soal 77. Soal latihan algoritma dan pemrograman c.doc.
Source: idaplikasi.com
Sekian posting dari saya tentang contoh soal algoritma pemrograman beserta jawaban semoga bermanfaat bagi semua yang membaca postingan ini. 25+ contoh soal algoritma dasar dan jawabannya. Diposting oleh logika algoritma 12 1n 04 di 09 13. Apa definisi pseudo code dan contohnya. Kumpulan contoh soal algoritma pemrograman.
Source: gilang-ruby.blogspot.com
Terima kasih telah berkunjung ke blog contoh soal terbaru 2019. Itulah yang dapat kami bagikan terkait contoh soal essay algoritma dan jawabannya. Jika ba dan bc maka b paling besar 4. Inilah pembahasan lengkap terkait contoh soal algoritma dan flowchart beserta jawabannya. By agcmyid posted on october 9, 2021.
Source: tugasku.net
Contoh algoritma dan flowchart perulangan looping menggunakan. Contoh soal 1 algoritma looping perulangan do while algorithm. Buatlah contoh algoritma dengan membuat program dan flowchart untuk struktur looping while do brainly co id. 100 contoh soal skd cpns dan pembahasanannya. Terima kasih telah berkunjung ke blog contoh soal terbaru 2019.
Source: yuk.mojok.my.id
Analisis dan implementasi algoritma backtracking pada permainan hangman. Kamu bisa belajar dari 21 contoh algoritma dan flowchart pemrograman yang simpel dan sangat mudah dipelajari. Sebelum membuat program aplikasi baik itu berbasis web, desktop, dan mobile yang pertama kali dirancang adalah algoritma dan flowchartnya. Demikianlah penjelasan singkat beserta contoh soal mengenai algoritma dan flowchart. Sekian posting dari saya tentang contoh soal algoritma pemrograman beserta jawaban semoga bermanfaat bagi semua yang membaca postingan ini.
Source: bagicontohsoal.blogspot.com
Flowchart bilangan fibonacci rosa hartanto. Pdf aplikasi pengacak soal ujian untuk type soal berbasis. Untuk memahami langkah langkah pembuatan program untuk menyelesaikan suatu pekerjaan atau masalah tertentu berikut akan. 21 contoh algoritma dan flowchart badoy studio kumpulan soal dasar dasar algoritma dan pemrograman. Berikut gambar gambar mengenai contoh soal algoritma dan flowchart beserta jawabannya.
This site is an open community for users to submit their favorite wallpapers on the internet, all images or pictures in this website are for personal wallpaper use only, it is stricly prohibited to use this wallpaper for commercial purposes, if you are the author and find this image is shared without your permission, please kindly raise a DMCA report to Us.
If you find this site serviceableness, please support us by sharing this posts to your favorite social media accounts like Facebook, Instagram and so on or you can also bookmark this blog page with the title contoh soal algoritma dan flowchart beserta jawabannya by using Ctrl + D for devices a laptop with a Windows operating system or Command + D for laptops with an Apple operating system. If you use a smartphone, you can also use the drawer menu of the browser you are using. Whether it’s a Windows, Mac, iOS or Android operating system, you will still be able to bookmark this website.




