Contoh Soal Kapasitas Kapasitor Pengganti. Soal kapasitor dan penyelesaiannya add comment edit. Kapasitas pengganti (c) jawab : Jawaban soal arus bolak balik fisika tienka. Kemampuan kapasitor untuk menyimpan muatan bergantung pada kapasitasnya atau kapasitansinya.
Contoh Soal Sistem Biaya Standar From dokumen.tips
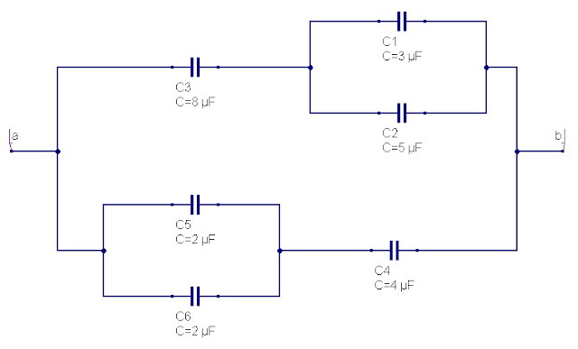
A) nilai kapasitas kapasitor pengganti rangkaian. 22+ contoh soal kapasitas kapasitor pengganti. Karena yang dicari adalah kapasitas kapasitor pengganti dari a dan b maka c3 dan c8 tidak digunakan. Kapasitor c 1 2 μf kapasitor c 2 4 μf kapasitor c 3 4 μf ditanya. Nilai kapasitas pengganti atau kapasitas kapasitor yang dirangkai seri (cs) adalah : Download toefl soal dan pembahasannya pdf.
Contoh soal kapasitor mencari nilai kapasitor pengganti, muatan total, energi total dari kapasitor yang dirangkai seri dan paralel.
3 buah kapasitor x, y dan z disusun seperti gambar. More images for contoh soal kapasitor seri » sep 29, 2020 · contoh soal rangkaian kapasitor nomor 10. Kapasitor c 1, seri dengan c 2 , maka: Jul 18, 2014 · w = energi yang tersimpan dalam kapasitor (joule) q = muatan kapasitor (coulomb) c = kapasitas kapasitor pengganti (farad) v = tengangan kapasitor (v) contoh soal. Kemampuan kapasitor untuk menyimpan muatan bergantung pada kapasitasnya atau kapasitansinya. Komponen kapasitor sering ditemui dalam rangkaian listrik atau peralatan elektronik.
Source: slideshare.net
Maka rangkaian kapasitornya akan menjadi seperti berikut: Kamu dapat mencari nilai kapasitas atau kapasitansi suatu kapasitor, yakni jumlah muatan. Jawaban soal arus bolak balik fisika tienka. Kapasitor c 2 dan c 3 terangkai paralel. Jika c1 = 2 μf, c2 = 4 μf, c3 = 4 μf, maka kapasitas penggantinya adalah… pembahasan diketahui :
Source: ruangilmu.github.io
Kapasitas pengganti (c) jawab : 23112020 pada rangkaian seri kapasitansi pengganti kapasitor adalah. Kapasitor c 1 2 μf kapasitor c 2 4 μf kapasitor c 3 4 μf ditanya. Komponen kapasitor sering ditemui dalam rangkaian listrik atau peralatan elektronik. Diketahui 3 buah kapasitor bernilai 4μf dirangkai secara seri dan kemudian dialiri dengan tegangan sebesar 12 volt.
Source: didesainmenarik.blogspot.com
Maka rangkaian kapasitornya akan menjadi seperti berikut: Kapasitor c 1, seri dengan c 2 , maka: By agcmyid posted on october 27, 2021. Jika saklar s ditutup tentukan : C = kapasitas kapasitor, (farad) q = muatan listrik, (coulomb) v = tegangan, (volt) berdasarkan persamaan diatas, jawabannya adalah e.
Source: gammafisblog.com
Kemampuan kapasitor untuk menyimpan muatan bergantung pada kapasitasnya atau kapasitansinya. Inilah pembahasan lengkap terkait contoh soal dan jawaban kapasitor rangkaian seri. Pada kapasitor yang dihubungkan seri, besarnya muatan yang terkandung persamaan diatas menyatakan hubungan nilai kapasitas kapasitor pengganti susunan seri terhadap kapasitas kapasitor penyusunnya. Tentukan muatan pada kapasitor c 2 jika beda potensial antara ujung a dan b adalah 9 volt…. Kemampuan kapasitor untuk menyimpan muatan bergantung pada kapasitasnya atau kapasitansinya.
Source: pppkterbaru.blogspot.com
Jika c1 = 2 μf, c2 = 4 μf, c3 = 4 μf, maka kapasitas penggantinya adalah… pembahasan diketahui : B) muatan yang tersimpan dalam rangkaian. Nilai kapasitas pengganti atau kapasitas kapasitor yang dirangkai seri (cs) adalah : Kapasitas pengganti (c) jawab : Soal dan pembahasan fisika rangkaian kapasitor.
Source: edukasi.lif.co.id
Dari gambar rangkaian paralel tersebut tentukan: Contoh soal rangkaian paralel kapasitor beserta pembahasannya. Kumpulan soal un matematika smp dan pembahasannya walaupun un smp masih lumayan lama namun kali ini kakak akan sajikan contoh soal un matematika smp. W = ½ cv 2. Kapasitor c1 = 2 μf kapasitor c2 = 4 μf kapasitor c3 = 4 μf ditanya :
Source: gammafisblog.com
Kapasitas pengganti adalah 9 mikrofarad. 22+ contoh soal kapasitas kapasitor pengganti. Tahap mengerjakannya dimulai dari paling kanan Dari rangkaian kapasitor seri tersebut hitunglah: Kapasitor c 1 = 2 μf kapasitor c 2 = 4 μf kapasitor c 3 = 4 μf ditanya :
Source: dokumen.tips
22+ contoh soal kapasitas kapasitor pengganti. Contoh soal dan pembahasan kapasitor paralel kapasitor adalah salah satu komponen pasif dalam elektronika yang berfungsi untuk menyimpan muatan listrik. Contoh soal rangkaian seri kapasitor. A nilai kapasitas kapasitor pengganti rangkaian. Mencakup kapasitas kapasitor keping sejajar, kapasitor bola berongga, hubungan antara muatan, tegangan, kapasitas kapasitor, susunan seri kapasitor juga energi yang tersimpan dalam kapasitor.
Source: soalsoaltes.blogspot.com
1 c12 = 1 c1 + 1 c2 1 c12 = 1 2μ + 1 4μ 1 ct = 3 4μ. C p = c 2 + c 3 = 4 + 4 = 8 μf kapasitor c 1 dan c p terangkai seri. Komponen kapasitor sering ditemui dalam rangkaian listrik atau peralatan elektronik. Contoh soal dan pembahasan kapasitor materi fisika kelas 3 sma (xii). Soal soal kapasitor isi soal kapasitor keping sejajar, kapasitor bola berongga, hubungan antara muatan, tegangan, kapasitas kapasitor juga energi yang tersimpan dalam kapasitor.
Source: fdokumen.com
(soal ujian nasional fisika sma 2007/2008) jika saklar s ditutup tentukan : Contoh soal rangkaian seri kapasitor. Jika saklar s ditutup tentukan : Kemudian kerjakan kapasitor cp2 dan 6, terlihat bahwa kedua kapasitor tersebut juga tersusun secara seri, kita misalkan kapasitas penggantinya cs2. Langkah terakhir, kita hitung kapasitas pengganti untuk kapasitor cs1 dan cs2 secara paralel.
Source: 101contohsoal.blogspot.com
Empat buah kapasitor dirangkai seperti pada gambar. Kapasitor c 1 = 2 μf kapasitor c 2 = 4 μf kapasitor c 3 = 4 μf ditanya : Jika saklar s ditutup tentukan : Contoh soal dan pembahasan kapasitor paralel kapasitor adalah salah satu komponen pasif dalam elektronika yang berfungsi untuk menyimpan muatan listrik. C = kapasitas kapasitor, (farad) q = muatan listrik, (coulomb) v = tegangan, (volt) berdasarkan persamaan diatas, jawabannya adalah e.
Source: gammafisblog.com
Contoh soal kapasitor mencari nilai kapasitor pengganti, muatan total, energi total dari kapasitor yang dirangkai seri dan paralel. Berapa besar kapasitas kapasitor total (c total )! By agcmyid posted on october 27, 2021. Diketahui 3 buah kapasitor bernilai 4μf dirangkai paralel dan kemudian dialiri dengan tegangan sebesar 12 volt. C = kapasitas kapasitor, (farad) q = muatan listrik, (coulomb) v = tegangan, (volt) berdasarkan persamaan diatas, jawabannya adalah e.
Source: banzai99.blogspot.com
Diketahui 3 buah kapasitor bernilai 4μf dirangkai secara seri dan kemudian dialiri dengan tegangan sebesar 12 volt. 3 buah kapasitor x, y dan z disusun seperti gambar. Dari rangkaian kapasitor seri tersebut hitunglah: Tahap mengerjakannya dimulai dari paling kanan Tentukan muatan pada kapasitor c 2 jika beda potensial antara ujung a dan b adalah 9 volt….
Source: pencarijawabansoaldoc.blogspot.com
Berdasarkan persamaan di atas, kapasitas pengganti kapasitor pada susunan seri selalu. Kemampuan kapasitor untuk menyimpan muatan bergantung pada kapasitasnya atau kapasitansinya. Contoh soal kapasitor mencari nilai kapasitor pengganti, muatan total, energi total dari kapasitor yang dirangkai seri dan paralel. Mr.iksan minggu, maret 18, 2012. W = ½ cv 2.
Source: bukusekolah.github.io
Maka rangkaian kapasitornya akan menjadi seperti berikut: Maka rangkaian kapasitornya akan menjadi seperti berikut: Contoh soal dan pembahasan kapasitor materi fisika kelas 3 sma (xii). W = ½ q 2 /c. Di dawah ini terdapat beberapa contoh soal rangkaian kapasitor yang disusun seri dan paralel serta rangkaian gabungan seri dan paralel yang bisa membantu para pembaca untuk memahami dan mempelajari soal rangkaian kapasitor dari tingkat dasar.
Source: contoh-surat.co
Tahap mengerjakannya dimulai dari paling kanan Kapasitas pengganti (c) jawab : Tahap mengerjakannya dimulai dari paling kanan (soal ujian nasional fisika sma 2007/2008) jika saklar s ditutup tentukan : Contoh soal dan pembahasan kapasitor materi fisika kelas 3 sma (xii).
Source: edukasi.lif.co.id
Tentukan muatan pada kapasitor c 2 jika beda potensial antara ujung a dan b adalah 9 volt…. Berdasarkan persamaan di atas, kapasitas pengganti kapasitor pada susunan seri selalu. Empat buah kapasitor dirangkai seperti pada gambar. Soal soal kapasitor isi soal kapasitor keping sejajar, kapasitor bola berongga, hubungan antara muatan, tegangan, kapasitas kapasitor juga energi yang tersimpan dalam kapasitor. Tentukan muatan pada kapasitor c 2 jika beda potensial antara ujung a dan b adalah 9 volt….
Source: ruangsoalterlengkap.blogspot.com
22+ contoh soal kapasitas kapasitor pengganti. 2 buah kapasitor dirangkai seri dengan. Nilai kapasitas pengganti atau kapasitas kapasitor yang dirangkai seri (cs) adalah : By agcmyid posted on october 27, 2021. Contoh soal kapasitor mencari nilai kapasitor pengganti, muatan total, energi total dari kapasitor yang dirangkai seri dan paralel.
This site is an open community for users to do sharing their favorite wallpapers on the internet, all images or pictures in this website are for personal wallpaper use only, it is stricly prohibited to use this wallpaper for commercial purposes, if you are the author and find this image is shared without your permission, please kindly raise a DMCA report to Us.
If you find this site convienient, please support us by sharing this posts to your own social media accounts like Facebook, Instagram and so on or you can also bookmark this blog page with the title contoh soal kapasitas kapasitor pengganti by using Ctrl + D for devices a laptop with a Windows operating system or Command + D for laptops with an Apple operating system. If you use a smartphone, you can also use the drawer menu of the browser you are using. Whether it’s a Windows, Mac, iOS or Android operating system, you will still be able to bookmark this website.



